The problem
A company making moulded tanks wanted a new model for
domestic rainwater harvesting. This would normally be buried,
without being encased in concrete. The greatest loads occur
when the tank is empty and pressure from the ground and
ground water try to crush it. The problem was to design
a tank using a minimum amount of material. As the tank would
be rotationally moulded in HDPE, the amount of material
going into the mould cavity directly affected the cost.
Our solution
We first built a spreadsheet model based on the
design codes BS EN 12566-3, BS EN 12573, BS EN 1778 and
BS4994. This helped us to find the optimum number and size
of rings to minimise the thickness while resisting the loads.
|

|

|
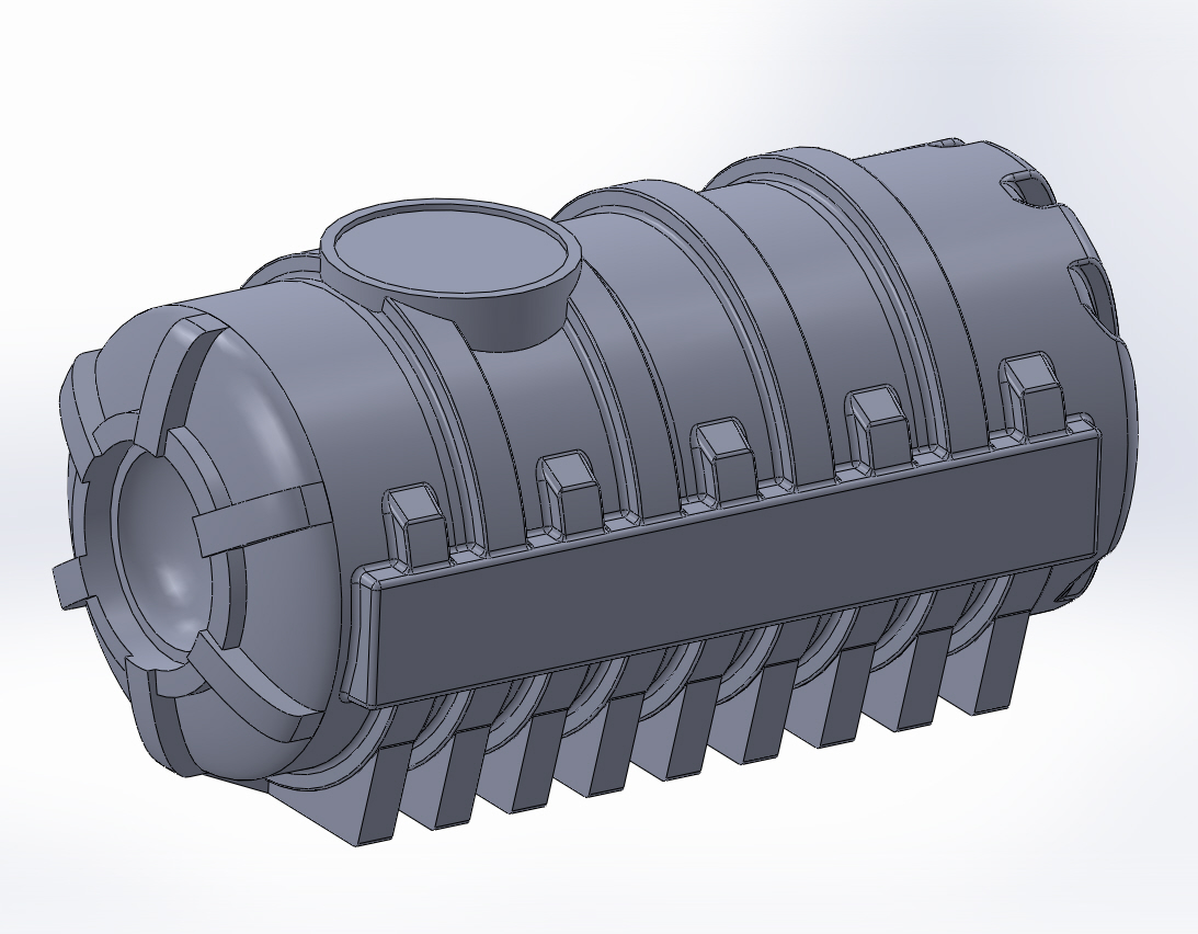
Adding rings allows the thickness to be reduced, but
as the weight of the panels reduces, the total weight
of the rings increases. After finding the optimum outline
design, we built an FEA model to
study the stresses in complicated areas. The tank was
to be anchored to a base only on its end feet, which introduced
a bending load. We added a side beam to resist the bending
and a convex dome at one end, which can be cut away to
introduce the customer’s hatch. The final design complied
with BS EN 12573 and DVS 2205, but we advised the customer
that a little more FEA was required
in some local areas, to reduce some stress concentrations.
|